保薪資、顧家庭、助勞權、防職災、解缺工! 2026年勞動新制上路

保薪資、顧家庭、助勞權、防職災、解缺工!  2026年勞動新制上路
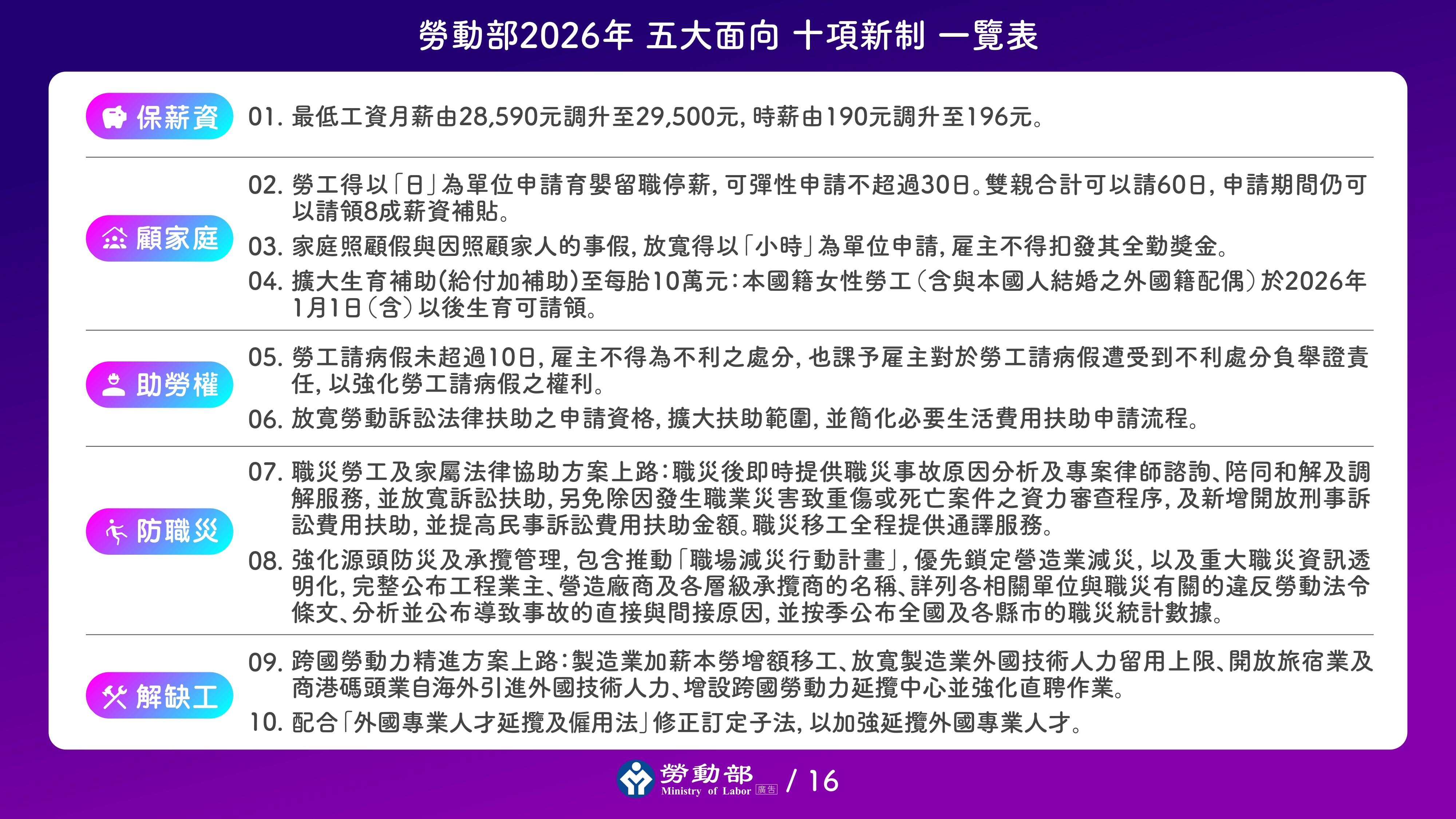
保薪資

為保障勞工基本生活,自2026年起,每月最低工資調升為新臺幣(下同)29,500元,每小時最低工資調升為196元,本次調升預估約247萬名勞工受惠,其中本國勞工約208萬人,占整體勞工84%。這是自2016年以來連續10年調漲,月薪將由20,008元提升到29,500元,十年總調幅達47.4%;時薪將由120元提升到196元,十年總調幅達63.3%,持續落實照顧基層勞工。

顧家庭

育嬰留職停薪照顧彈性化新制:未來勞工可以有30日的額度,改為以「日」為單位提出申請。雙親合計可以請60日。育嬰留職停薪期間在6個月內的話,仍有8成薪資補貼;以及家庭照顧假與因照顧家人的事假,得以「小時」為單位請假,雇主不得扣發全勤獎金。

另為鼓勵雇主支持上述新制,提供小微型企業獎勵金1,000元/日。勞保局會逕撥獎勵金給企業,少數無法逕撥者,雇主可檢附資料向勞保局申請。(註:因小微型企業獎勵金本項措施屬於115年新增計畫,依預算法規定須待立法院預算審議完成,始得執行,本部將於立法院完成115年預算審查後,盡速辦理核定撥款作業。)

育嬰留職停薪津貼及繼續加保申請程序簡化:育嬰留職停薪津貼及繼續加保申請手續更彈性,可同時申請津貼及續保,並可選擇累積多日一次辦理。申辦方式更多元,可由被保險人本人或委託投保單位以線上或書面方式申辦,被保險人另可透過行動電話認證線上申辦。育嬰留停屆滿後續作業,無論是續保、不續保及勞退提繳、停繳,均由勞保局主動辦理。

加給生育補助:配合行政院「我國少子女化對策計畫2.0」,本部於2025年12月2日發布「勞工生育補助要點」,讓本國籍女性勞工 (含與本國國民結婚之外國籍配偶)於2026年1月1日以後生育者,可請領社會保險生育給付加計生育補助,每胎均能達到10萬元;雙生以上者按比例增給,為家庭提供更多的育兒支持。(註:本案補助屬預算法第54條第1項之新增計畫,依規定須俟年度預算完成審議程序後始得動支。爰於預算完成審議程序前,勞保局將先發給生育給付2個月,俟預算完成審議程序後,補發差額補助至10萬元。)

助勞權

病假權益保障:為了讓勞工「真的敢請病假」,本部修正《勞工請假規則》,強化病假權益保障。明年元旦上路新制,新增「請病假禁止不利處分」及「明確請病假全勤獎金比例原則」。後續勞工1年內請病假未超過「10日」,雇主不能因此而給予不利處分;即使病假超過10天,企業在進行相關人事考核時,不能單以勞工請病假,而是要有合理的綜合考量。此外,請病假扣發全勤獎金部分,以按請病假日數依比例計算為最低標準。希望這次的修法,讓勞工在身體不舒服時,不必在「健康」和「工作」之間做選擇,生病,就安心休息;工作,才能走得更長遠。

擴大勞工法律扶助範圍:本次擴大將經勞動主管機關調解成立後,雇主卻未履行調解內容之勞資爭議納入訴訟扶助範圍,主要是考量調解成立後如雇主不願意履行,勞工須進行保全或強制執行聲請程序,亦屬法律上專業之範疇,一般勞工恐因不諳專業法律術語或法院作業程序,導致多次往返法院耗費相當人力與時間成本,甚至影響權益,故本次擴大將該態樣納入律師代理及勞動事件必要費用扶助範圍。勞動部另考量實務上常出現勞工向雇主提起訴訟後,反遭雇主提起反訴請求損害賠償等情形,因此本次修正一併放寬將勞工作為反訴被告之爭議態樣納入扶助範圍,更完整維護勞工應有權益。

另一大重點,則是落實對於經濟弱勢之勞工申請勞動事件處理期間必要生活費用之扶助,考量中高齡、高齡與身心障礙勞工於勞資爭議發生後,較不易於短期間內再度穩定就業,進而導致其經濟弱勢處境加劇。勞動部為充分保障勞工透過完整司法程序維護自身權益,爰於本次扶助辦法修正延長經濟弱勢勞工必要生活費用扶助期間,已年滿45歲或領有社政主管機關核發之身心障礙證明之申請人,生活費用扶助期間由原定最長扶助180日,調整為最長扶助至270日,以落實對於經濟弱勢勞工之法律扶助。

防職災

重大職災資訊透明化:2026年起重大職災資訊全面透明化,從大業主到小包商均應承擔責任,直擊事故根本原因,找出防範對策,並詳列違法條文供外界監督,每季並公布「各縣市職災排名」,擴大資訊揭露,讓當責者被有效監督。

職災勞工及其家屬法律協助方案:職災勞工及其家屬在職災發生後常面臨資訊、權力與經濟不對等,為提供職災勞工及其家屬最大支持協助,自2026年1月1日起,透過全國22個地方政府勞政主管機關之職災專業服務人員,即時提供職災勞工及其家屬「職災檢查初步分析表」,掌握職災發生原因及雇主責任,加速資訊掌握及證據保存,並透過個案深度服務方式,主動提供專業律師法律諮詢服務,更將依個案需要,協助證據及後續補償及賠償之義務人財產保全,另外在和解、調解及訴訟過程由專業律師全程陪同及協助,職災移工並提供全程通譯服務。期能促使雇主重視職場安全的防護,在職災勞工及其家屬最需要協助時,能獲得強而有力的支持,讓職災勞工無後顧之憂。(各地方服務聯繫窗口:https://www.osha.gov.tw/48110/48363/133471/133477/133524/)

為確保不幸發生職災致重傷或死亡的勞工及其家屬在面臨突發變故時,不因法律必要協助資源的匱乏使權益受損,勞動部完成修正「勞資爭議法律及生活費用扶助辦法」及「勞動部補助行政機關辦理勞資爭議調解法律扶助實施要點」,定於2026年1月1日正式施行。

透過「即時挹注扶助資源」、「免除法律扶助資力審查」及「擴大民、刑事訴訟費用扶助」等三大關鍵優化,讓職災勞工或其家屬不再因經濟壓力或程序延宕,而放棄爭取應有權益。

  1. 「即時挹注補助資源」:於正式進入勞資爭議調解會議前,即時提供職災勞工或其家屬個別免費律師諮詢,並針對移工配置專業通譯人員,以消弭勞工權益的資訊不對稱或語言隔閡,協助其在調解程序上爭取應有權益。
  2. 「免除法律扶助資力審查」:考量不幸因職災致重傷或身亡之勞工及其家屬,往往難以在短時間內整理各項證明,因此免除一般法律扶助所需的「資力審查」程序,一旦勞資爭議調解不成立,即可第一時間銜接訴訟程序,確保法律資源能即時進場協助。
  3. 「擴大民、刑事訴訟費用扶助」:為促進勞工及其家屬運用刑事訴訟途徑有效保障其權益,並考量實務上鑑定證據、通譯服務對於案件事實之發現與釐清具有關鍵影響,擴大將刑事偵查程序中之必要費用(如鑑定費、通譯費等)納入扶助範圍,協助檢察官蒐集證據、釐清案情;並提升民事訴訟費用扶助金額,以減輕勞工在訴訟中的程序障礙。

持續擴大職業傷病診治及重建服務網絡:為提供職災勞工綿密且高品質之職業傷病診治及職能復健服務,自勞工職業災害保險及保護法於2022年5月1日上路後,本部持續認可優質醫療機構加入職業傷病診治及重建服務網絡,自2026年1月1日起,職業傷病診治專責醫院新增認可「衛生福利部桃園醫院」及「奇美醫院」;職災職能復健專責醫院亦新增認可「聯新國際醫院」及「衛生福利部彰化醫院」,分別擴增全國職業傷病診治及職災職能復健專責醫院至19家及39家,預計每年至少可提供1萬5,000人職業傷病診治及2,800名職災勞工職能復健服務,協助勞工儘速重返職場,有效保障勞工權益。(職業傷病診治專責醫院及聯繫窗口:https://www.osha.gov.tw/48110/48363/133456/133462/133511/post;職災職能復健專責醫院及聯繫窗口:https://www.osha.gov.tw/48110/48363/133471/133477/133521/)

解缺工

攬才專法再升級,打造國際人才匯聚新動能:為提升國家競爭力並因應全球人才競爭日益激烈,國家發展委員會修訂「外國專業人才延攬及僱用法」,加強延攬外國專業人才外, 修法重點包括:副學士以上應屆畢業僑外生於延期居留2年期間,在臺工作免申請工作許可;世界大學排名前1,500名的外國籍畢業生從事專門性或技術性工作,免2年工作經驗、世界大學排名前200名的外國籍畢業生則可直接向勞動部申請個人工作許可,以及外國高級專業人才及特定專業人才之外國籍配偶,得逕向勞動部申請個人工作許可。勞動部已於今(2025)年12月26日訂定「外國專業人才延攬及僱用法第十一條規定外國人申請許可及管理辦法」,規範世界大學排名前200名的外國籍畢業生直接向勞動部申請個人工作許可之申請及聘僱管理等事項。

跨國勞動力精進四大方案:勞動部指出,為因應少子化、高齡化所帶來的勞動力結構挑戰,勞動部推出「跨國勞動力精進方案」,在鼓勵企業提升本國勞工薪資與就業條件、避免低薪定錨的同時,合理運用跨國勞動力,協助產業解決缺工問題,以兼顧產業發展需求並建立勞資雙贏。配合推動的四大方案包含「製造業加薪本國勞工增加移工名額」、「放寬外國技術人力留用上限」、「旅宿業及商港碼頭業海外引進外國技術人力」及「強化政府服務效能」。勞動部表示,面臨缺工挑戰,政府及企業應共同努力,輔導並引導企業優化勞動條件,補實企業所需勞動力。勞動部將持續與各相關部會,共同努力改善產業缺工現況。(四大方案詳細說明及簡報請見:https://www.mol.gov.tw/1607/1632/1633/86150/post。)

勞動部洪申翰部長表示,為了這些新制能夠上路,在政策研擬和執行的過程中,非常仰賴公務同仁的付出,對此洪部長表達感謝。洪部長也說,未來,勞動部會把已經上路的制度真正落實到每一位勞工身上,並持續傾聽社會各界的意見,也希望在快速變動的產業與勞動環境中,穩穩站在勞工立場,為台灣打造一個更有尊嚴、更友善的勞動環境。

Image