終結法規恐懼!中小型食品業者如何用 AI 完成食品標示與營養標示
許多中小型食品業者面對法規變動與複雜的營養標示格式感到難受,而食品標示又是最容易被開罰的項目之一,過往只能自己做功課或是到處問專家,出錯機率極高。但現在AI就是你最可靠的助手。本文分享如何透過 AI 降低食品標示的操作門檻,快速、準確完成食品標示!
(圖源:自攝)
一、 為什麼食品標示總讓人頭痛?
痛點 1:內容物排序複雜:需嚴格按照《食品安全衛生管理法》規定,依原料含量由高至低排列,且複合原料(如:調味奶油、複方添加物)必須拆解標示。
痛點 2:營養標示計算與格式:需精準計算七大營養素含量,並套用標準的表格化格式。
痛點 3:法規變動快速且雜項繁多:如過敏原警語 (常見於烘焙產品中的蛋、奶、麵粉)、基因改造標示等特殊規定,稍有不慎即可能受罰。
二、 AI 助您克服標示難題的三大核心功能 (以可麗露為例)
1. 法規依據與審核
將初步標示內容或產品配方提供給 AI。
業者提問範例: 「我的可麗露配方中,使用低筋麵粉、全脂鮮乳、雞蛋黃、砂糖、無水奶油、蘭姆酒。請問這些成分在台灣法規上有什麼特殊要求?」
AI 會立即提醒您:
過敏原警語: 產品中含牛奶、雞蛋、含麩質之穀物 (麵粉),屬於過敏原,必須標示警語。
確保所有法規細節都被涵蓋,避免因常見的過敏原標示不全而受罰。
2. 內容物清單的排序與拆解
您只需提供「可麗露的原料及使用重量 (或比例)」。
業者提問範例 (假設比例): 「我的原料比例是:鮮奶 (40%)、砂糖 (25%)、麵粉 (15%)、雞蛋 (10%)、無水奶油 (8%)、蘭姆酒 (2%)。請幫我排出內容物名稱的正確順序。」
AI 會嚴格依照重量比排出主原料順序,並主動提醒將複合原料「無水奶油」拆解並將其成分「乳脂肪」列入,並將「雞蛋」成分拆解為「蛋黃」或「全蛋」。依照配方中液體、固體、複方原料的排序,確保標示與實際原料投入情況一致,並符合法規精神。
3. 營養標示格式化與警語提醒
業者提問範例: 「單顆可麗露重量是 60g。這是我的檢驗數據(每 100g 含量):熱量 350 Kcal, 蛋白質 6g, 脂肪 15g, 鈉 50mg。請幫我套用每份 60g 的標準格式,並提醒過敏原。」
AI 協助結果:
生成符合《包裝食品營養標示應遵行事項》的標準表格格式,並將每 100g 的數據精準換算成每份 (60g) 的含量。過敏原警語生成: 立即生成警語:「本產品含有牛奶、雞蛋、含麩質之穀物及其製品,不適合對其過敏體質者食用。」避免了手動計算和格式錯誤,並確保關鍵警語的標註。
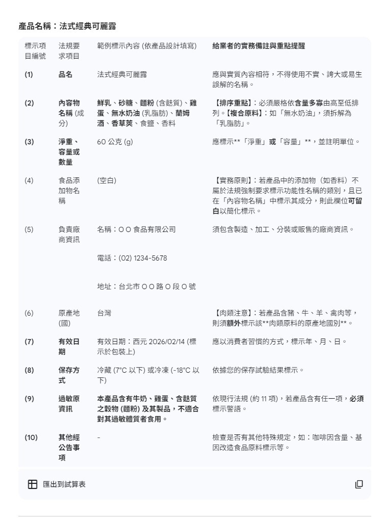
以下示範:以可麗露為例,讓AI生成食品標示的內容


透過以上示範,AI大致都可以將食品標示的內容完整填寫清楚,如果怕出錯,在開始問AI前可以先把食品標是相關法規資料餵給AI,包含《食品安全衛生管理法》、《食品安全衛生管理法》施行細則、《包裝食品營養標示應遵行事項》等,得到的資料也會比較準確,最後如果有疑問不彷透過食品標是諮詢網頁詢問標示是否正確。
AI的興起不只大大降低業者被開罰的機率也降低了食品標是操作的門檻,善用AI也成為生產們必須學習使用的工具。