首頁
政治要聞
社會新聞
觀光美食
教育文化
醫療慈善
生活社團
藝文園地
WHAT ARE YOU LOOKING FOR?
Popular Tags
Videos
Tags
News
Nation
Music
Mega Menu
Features
Dropdown
首頁
政治要聞
社會新聞
觀光美食
教育文化
醫療慈善
生活社團
藝文園地
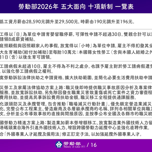
保薪資、顧家庭、助勞權、防職災、解缺工! 2026年勞動新制上路
陳淑鈴
生活社團
2025年12月29日
全面查核加水站 水質檢驗均合格
陳淑鈴
生活社團
2025年12月29日
臺東秋冬揚塵防制雙管齊下 守護全臺最優「好空氣」品牌
金彥廷
生活社團
2025年12月29日
臺東縣落實執行跨年交通動線規劃疏導管制措施
本報訊
生活社團
2025年12月29日
快訊》台9線安朔隧道施工,北上道路臨時封閉,往高雄請暫改走台9戊
本報記者
生活社團
2025年12月29日
支持婚育家庭明年1月起 租金補貼加碼、資格放寬、優先入住社會住宅
陳淑鈴
生活社團
2025年12月29日
地震頻發敲響警鐘高樓耐震風險受關注 台東多處住宅出現裂痕亟待評估
本報記者
生活社團
2025年12月28日
從西雅圖到歐客佬:揭開咖啡標籤下的「欺詐美學」
曾技師
生活社團
2025年12月28日
規模7.0強震襲台灣東部海域 全台多縣市有感、災防告警啟動
金彥廷
生活社團
2025年12月27日
65
66
67
68
69
70
71
72
73
74
Back To Top
Home
Magazine
Tech Blog
News
Asia
Business
Nation
Politics
Health
Sports
Tech
Lifestyle
Finance
Video
Authors
Login
Registration